网站首页
关于我们
产品中心
新闻资讯
服务支持
联系我们
电子样本
|
中文
ENGLISH
网站首页
关于我们
产品中心
新闻资讯
服务支持
联系我们
产品中心
返回列表
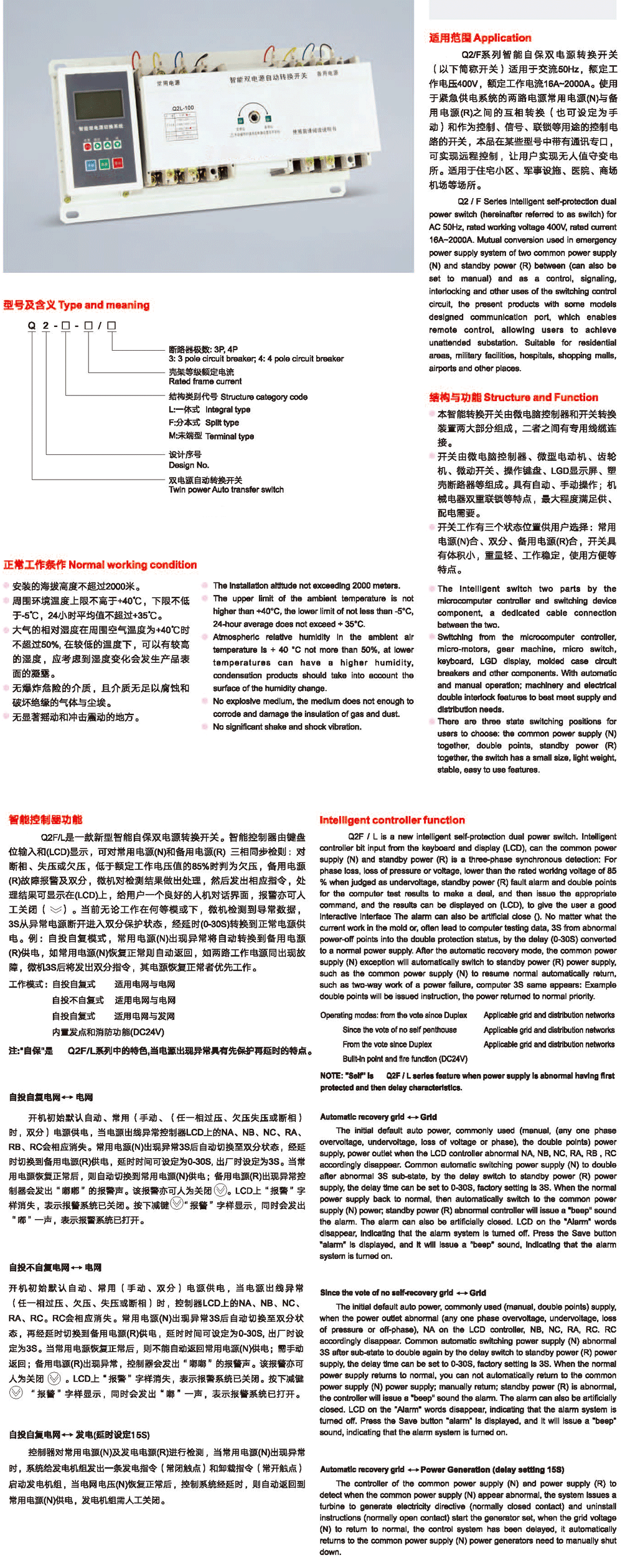
Q2系列双电源自动转换开关